QUY TRÌNH QUẢN LÝ NHÂN SỰ

Quy trình quản lý nhân sự

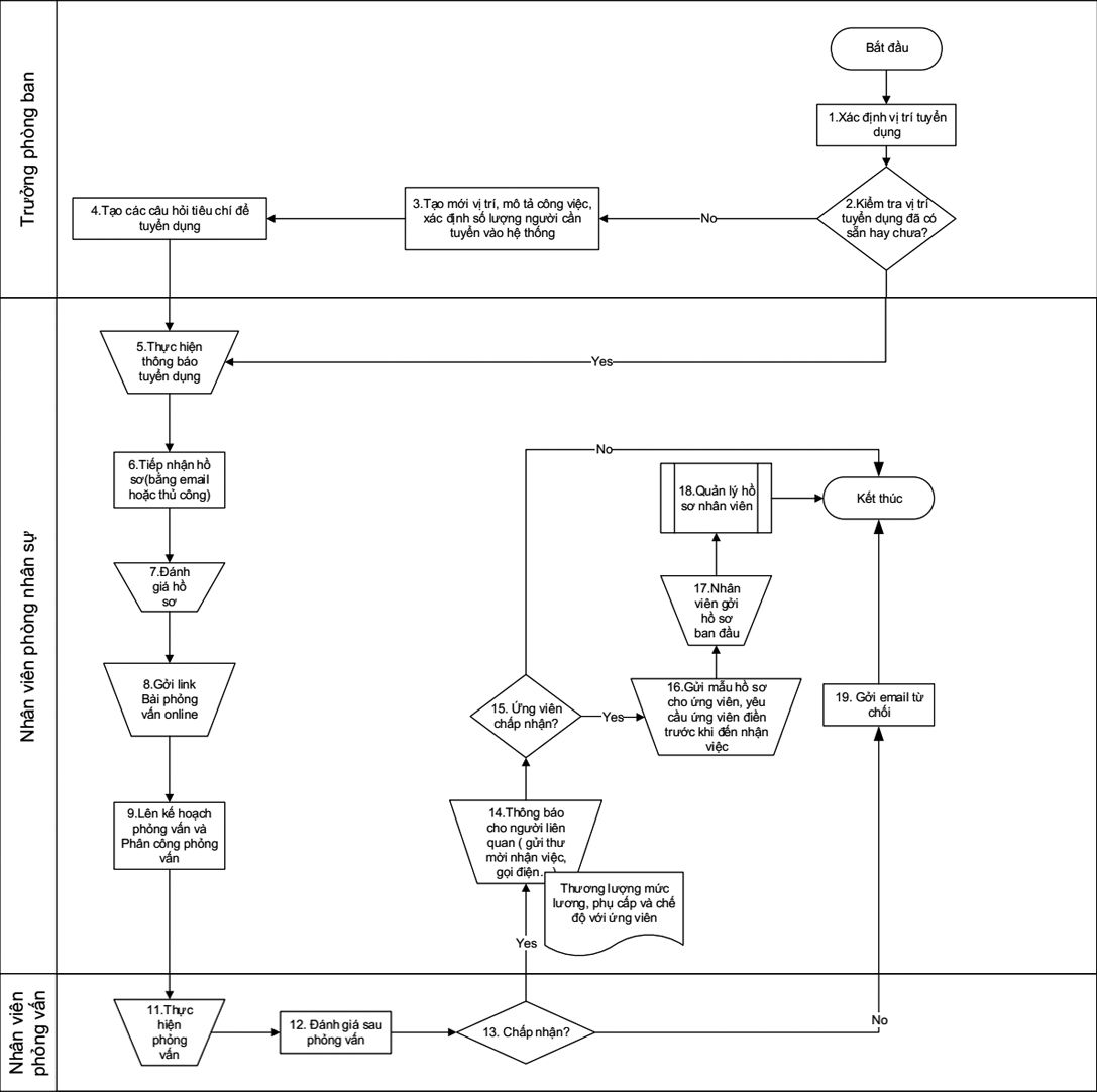
Quy trình quản lý nhân sự

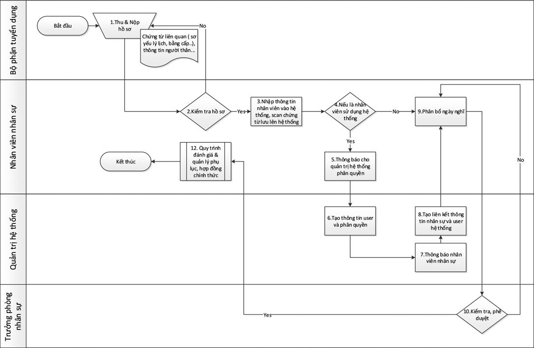
Quản lý hồ sơ nhân viên

Quản lý hợp đồng / phụ lục hợp đồng

Quy trình quản lý nghỉ phép

Ghi chú quy trình

Bắt đầu / kết thúc:

Mô tả điểm bắt đầu / điểm kết thúc trong quy trình

Đường nối liền:

Sử dụng để nối các bước thực hiện trong quy trình với nhau theo một hướng thông thường

Đường nối đứt:

Sử dụng để nối bước thực hiện thông thường xuyên hoặc có điều kiện trong ngữ cảnh nhất định trong quy trình

Bước trên hệ thống:

Mô tả hoạt động bước thực hiện thủ công trong quy trình

Bước thủ công:

Mô tả hoạt động bước thực hiện thủ công trong quy trình

Mốc ra quyết định:

Mô tả mốc ra quyết định / hoặc những trường hợp có thể xảy ra tùy theo lựa chọn trong quy trình. Mỗi nhánh quyết định từ mô tả những chọn lựa khác nhau

Tất cả tài liệu đầu ra báo cáo hay bản in:

Tài liệu in ra tư hệ thống, báo cáo, biểu mẫu

Quy trình có sẵn:

Sử dụng trong trường hợp cần tham chiếu đến quy trình đã có sẵn. Điền thông tin của quy trình, tên, số quy trình để dễ dàng cho việc tham chiếu

Tham chiếu trên cùng trang:

Sử dụng để tham chiếu và kết nối các bước thực hiện trong cùng một trang. Các tham chiếu này rất hiệu quả trong việc làm đơn giản hóa những quy trình phức tạp.

Gọi ngay cho chúng tôi
028 37 151 273